发表时间:2019-01-09
各省辖市、省直管县(市)人民政府,省人民政府各部门:
《河南省新型显示和智能终端产业发展行动方案》《河南省现代生物和生命健康产业发展行动方案》《河南省环保装备和服务产业发展行动方案》《河南省尼龙新材料产业发展行动方案》《河南省汽车电子产业发展行动方案》《河南省智能传感器产业发展行动方案》《河南省5G产业发展行动方案》《河南省新一代人工智能产业发展行动方案》已经省政府同意,现印发给你们,请认真贯彻执行。
河南省人民政府办公厅
2018年12月21日
河南省新型显示和智能终端产业发展行动方案
为抢抓新一轮科技革命和产业变革机遇,加快形成新型显示和智能终端产业联动发展新格局,推动智能终端产业转型升级,促进我省经济高质量发展,特制定本方案。
一、总体要求
(一)发展形势。新型显示和智能终端产业互为依托、相互促进,是数字经济重要的战略性和基础性产业。随着智能互联、VR/AR(虚拟现实/增强现实)等新一代信息技术迅猛发展和广泛应用,新型显示和智能终端产品形态更加丰富,大屏化、高分辨率显示产品和车载显示市场呈爆发式增长,小尺寸显示产品应用领域不断拓展,以新型显示为中心的互联生态正在加快形成。据预测,未来几年,新型显示产业将进入快速爆发期,年复合增长率超过20%,智能手机产业将进入转型发展期。近年来,我省以手机为主的智能终端产业集群迅速壮大,但核心配套环节缺失、产品结构单一、发展后劲不足等问题日益凸显,产业竞争优势趋于弱化,迫切需要加速推进转型升级。抓住当前信息技术迭代升级和关键产品布局调整难得机遇,充分依托智能终端产业优势,高水平引进企业和项目,实现新型显示和智能终端产业联动发展,对于巩固提升产业整体竞争力具有重要意义。
(二)发展思路。以习近平新时代中国特色社会主义思想为指导,积极顺应新型显示和智能终端产业发展趋势,坚持“龙头带动、屏端联动、集群配套、链式延伸”,以重大项目为牵引,以技术创新为支撑,以产业配套为重点,突破发展新型显示产业,提升智能终端产业发展水平,加快实现产业链由以终端生产为主向屏端并重链式发展为主转变,产品链由智能手机为主向新型智能终端为主转变,建设具有国际影响力的新型显示和智能终端产业集群,为先进制造业强省提供新的支撑。
(三)发展目标。力争经过3—5年努力,我省新型显示和智能终端产业链基本形成,引进培育1—2家百亿元级新型显示龙头企业,新型显示产业规模超过1000亿元;培育发展3—5个百亿元级新型主流智能终端产品,建成2—3个500亿元级智能终端产业集群,智能终端产业规模突破5000亿元;新型显示和智能终端产业联动发展格局基本形成,产业配套体系基本完善,全球重要的智能终端生产制造基地地位更加巩固。
二、重点任务
(一)培育壮大新型显示产业。
1.加快集中布局。依托郑州航空港经济综合实验区规划建设新型显示产业园,按照“成熟技术先行、大小尺寸并举”思路,重点引进拥有高世代TFT—LCD(薄膜晶体管液晶显示器)、AMOLED(有源矩阵有机发光二极体)等核心技术的骨干企业和重大项目,推动产业加速集聚。
2.实施龙头项目。加快推进第5代TFT—LCD面板项目建设,力争尽快投产,实现我省显示面板生产制造零的突破。积极引进高世代TFT—LCD、中小尺寸OLED(有机发光二极管)生产线。
3.布局前沿领域。提前布局大尺寸AMOLED面板、中小尺寸AMOLED柔性折叠屏、LPD(激光荧光体显示)面板等产业化项目。积极引进新型显示领军型创新团队,加快推动LTPS(低温多晶硅技术)、QLED(量子点发光二极管)、LPD、Micro—LED(微发光二极管)以及蒸镀和封装关键工艺突破和产业化。
(二)拓展升级智能终端产业。
1.巩固提升智能手机产业。稳定苹果等高端手机产能,大力引进华为、小米、OPPO、vivo等国内知名品牌手机项目,推动智能手机产业加快向高端化、品牌化发展。积极发展裸眼3D、全息投影等特殊功能手机和安全手机、高端定制手机。
2.打造新型主流终端产品。积极引进4K/8K超高清液晶电视、超高清医疗显示器、车载显示终端、VR、AR、MR(混合现实)等重大项目,带动超高清视频设备、网络传输设备、车载通讯和信息娱乐系统、数字眼镜等相关产品发展。
3.积极发展其他智能终端产品。围绕生产制造、文化教育、医疗健康、娱乐消费等领域智能化发展需求,积极发展智能机器人、数字影音、智能家居、智能安防、智能可穿戴设备、智能仪器仪表等新型智能终端产品,培育一批新型智能终端产业集群。
(三)辐射带动配套产业。
1.加强显示材料配套。加快培育引进高世代TFT—LCD玻璃基板生产企业,积极发展液晶材料、显示用功能膜材料、有机发光材料、彩色光刻胶、电子特种气体等关键原辅材料和配套产品,提升显示材料配套能力和水平。
2.加快发展关键零部件。围绕智能终端整机制造需求,引进实施摄像模组、存储芯片、专用芯片、陶瓷电容、电池、PCB(印制电路板)、分立器件、模具、电子元器件等关键零部件配套项目,积极引导龙头整机企业在本地配套。鼓励有条件的省辖市、县(市、区)发展手机外壳、3D玻璃盖板、触控面板、磁性材料等关键零部件配套产业,培育一批骨干企业,逐步形成产业配套协作区。
3.积极发展应用软件。支持发展超高清内容制作与图像处理、VR/AR算法与内容制作、工业软件、信息安全软件、车载软件系统、动漫游戏等应用软件,大力发展软件服务外包。壮大郑州软件园、中原国际软件园、郑州台湾软件园、洛阳国际软件人才及产业基地、新乡智慧产业园等产业集群规模。
三、政策措施
(一)引进培育龙头企业。紧盯国内外新型显示和智能终端龙头企业发展动向,推动郑州市加快引进新型显示龙头企业和高端智能手机品牌企业,建设一批总部型、基地型项目。鼓励其他省辖市、省直管县(市)围绕产业配套,引进产业链骨干企业。针对产业链细分领域,大力培育一批创新龙头企业和“专精特新”隐形冠军企业。
(二)加强产业技术合作。推动新型显示面板企业与智能终端整机企业合作、品牌商与配套商协调联动发展。鼓励骨干企业联合产业链上下游企业及国内外科研机构,加强关键技术联合研发,加快成果共享,积极融入国家产业创新联盟。积极申办“中国手机设计大赛”,加强与先进国家和地区交流合作。
(三)完善公共服务平台。支持郑州航空港智能终端产业集群建设集展示、交易、配送于一体的智能终端全球采购交易平台,促进供应方与需求方网络化无缝对接。加快河南省智能终端检测公共服务平台建设,鼓励骨干企业、研发机构联合产业链上下游企业,建设智能手机技术孵化、芯片分析、安全评测、产品检测认证、用户体验等第三方公共服务平台。探索开通智能终端物流专线,大力发展第三方物流服务,降低生产企业经营成本。
(四)加快创新能力建设。加快富士康中州技术研发中心建设,支持以骨干企业为主体,联合高校、科研院所,共建一批企业技术中心、重点实验室、工程研究中心及产业技术研究院、制造业创新中心等技术创新平台和新型研发机构。组织实施一批省重大科技创新项目,推动关键技术研发和产业化。
(五)加强财税金融支持。充分利用省先进制造集群培育基金、“互联网+”产业投资基金等政府投资基金支持重大项目建设。引导和鼓励社会资本设立新型显示和智能终端产业投资基金。加强与国家有关部委衔接,支持新型显示重点项目享受国家财税金融优惠政策。支持有条件的省辖市、县(市、区)和园区发展供应链金融,为生产企业在原材料采购、整机销售、出口退税等环节提供金融支撑。发挥河南自贸区优势,鼓励在郑州开展国际结算业务,支持智能终端出口贸易。
四、组织实施
建立省转型发展攻坚领导小组办公室统筹、省有关部门和各省辖市政府分工负责的工作推进机制,定期召开工作推进会议,及时协调解决产业发展重大问题。各地、各有关部门要对照近期重点任务分工,细化政策措施,主动开展对接招商,争取尽快落地一批重点项目,务实推进各项工作落实。

河南省现代生物和生命健康产业
发展行动方案
为抢抓新一轮科技革命和产业变革历史机遇,推动现代生物和生命健康产业加速发展,培育新兴支柱产业,加快形成新动能,结合我省实际,特制定本方案。
一、总体要求
(一)发展形势。现代生物和生命健康产业关乎民生福祉与社会和谐,是当前世界创新最为活跃、影响最为深远的新兴产业,已成为全球未来产业竞争的热点领域和我国战略性新兴产业的主攻方向,具有突破性、颠覆性、引领性特点。进入21世纪以来,以分子设计、基因操作和基因组学为核心的技术突破,推动了以生命科学为支撑的生物产业深刻变革,将极大改变经济发展模式和人类生活方式。随着生物技术、生命科学与信息技术的融合发展,全球生物产业进入加速发展新时期。据预测,全球生物技术市场年复合增长率将超过12%,其中生物医药产业将超过30%。我省医药产业具有较好基础,整体规模居全国前列,在生物育种、生物制造等领域具有较强竞争力,但集群效应不明显、新技术新业态发展滞后、高端产品与服务供给不足等问题突出,产业转型升级压力日益凸显。充分发挥我省比较优势,抢抓现代生物和生命健康产业发展机遇,加快打造新兴支柱产业,对满足人民群众日益增长的健康服务新需求,培育经济增长新动能,促进经济高质量发展具有重要意义。
(二)发展思路。以习近平新时代中国特色社会主义思想为指导,坚持高质量发展根本方向,把握生物技术、生命科学与信息技术融合发展新趋势,聚焦生物医药、生命健康服务、生物农业和生物制造四大领域,以企业培育、机构引进、平台构建、产业集聚、政策集成为着力点,加快建设全国重要的生物医药中高端研发生产基地、生命健康服务新业态发展集聚地、生物农业创新发展策源地和生物制造绿色发展新高地。
(三)发展目标。力争经过3—5年努力,全省现代生物和生命健康产业规模超过4000亿元,发展成为我国重要的产业研发和生产基地。生物医药年销售收入超过100亿元的大型企业(集团)达到5家,超过500亿元的产业集群达到4个以上;生命健康服务新业态快速发展,基因检测、精准医学、智慧医疗等服务能力和水平进入国内先进行列;国家生物育种产业创新中心基本建成,创新能力达到国内领先水平;生物制造实现高端突破,聚乳酸生物基材料生产技术达到世界先进水平。
二、重点任务
(一)推动生物医药产业创新发展。
1.加快新药创制和产业化。围绕恶性肿瘤、重大传染性疾病、心脑血管疾病、神经精神疾病、慢性病等领域防治重大需求,支持开展新型疫苗、基因工程药物、细胞治疗产品、体外诊断产品、高端医用耗材和先进医疗设备等研发。鼓励医药龙头企业联合高校、科研院所、大型医疗机构建立转化医学和医药创新联盟,构建从先导化合物筛选、药物分析测试、转化医学研究、临床前药效和安全性评价、临床研究到中试转化的新药研制关键共性技术平台、公共技术服务平台和资源型共性平台,加快医药科研成果转化和产业化。
2.鼓励发展高端仿制药。重点围绕临床用量大、销售额位居前列的已经到期和即将到期专利药物,发展一批品牌通用名药的仿制药。加强仿制药技术工艺、中间体等研发和攻关,提高工艺制造水平。对标国际标准和专利制度,支持企业开展国际产能合作,建立跨境研发合作平台,提高仿制药质量和疗效。加快推进仿制药质量和疗效一致性评价工作,促进仿制药替代使用。
3.积极发展现代中药。开展中药有效成分提取、纯化和质量控制技术研发,支持发展新型中药产品和配方颗粒药物。加强源于经典名方的中药新药开发,加快名优大品种中成药二次开发、工艺优化与临床应用,推动创新中药产业化。鼓励开展中药临床应用技术标准研究,持续推进中药技术标准化和中药材生产质量管理规范化。支持适宜产区开展道地药材优良品种选育,建设一批优质中药材生产示范基地,支持特色中药材品牌化发展,开展道地中药材认证,打造地理标志品牌。
4.推动医药产业转型升级。大力推动企业技术创新和技术改造,推进云计算、大数据、人工智能与医药产业融合发展,鼓励建设智能工厂和数字化车间,加快人机智能交互、工业机器人等技术装备在药品生产过程中的应用,实现药品生产过程智能化。建立覆盖产品全生命周期的质量管理体系和全产业链质量追溯体系,提升全过程质量管理水平。
5.壮大生物医药产业集群。支持郑州航空港经济综合实验区、新乡市平原城乡一体化示范区等产业集聚区围绕生物医药主导产业,加快建设一批生物药中试放大平台、动物实验中心、高级别生物安全实验室等公共创新基础平台,以及成果转化应用平台、检测服务平台等,打造一体化医药创新、创业服务链条,优化产业创新发展生态,吸引生物医药企业和项目集聚,建设全国重要的生物医药研发和生产基地。
(二)培育发展生命健康服务新业态。
1.加快发展基因检测。加快河南省基因检测技术应用示范中心建设,围绕出生缺陷产前筛查和诊断、常见遗传病筛查和诊断、肿瘤早期筛查及用药指导等领域,开展基因检测应用服务,推动基因检测技术在临床诊断、疾病筛查、健康管理等方面的深度应用。鼓励省内大型医疗机构联合国内外龙头企业建设高通量基因测序实验室,支持郑州大学建设基因测序与转化工程研究中心,建设河南基因数据库,开展常见高发病基因大数据研究,推动基因技术在转化医学、个体化诊疗、诊断试剂、新药研发等领域应用。
2.积极发展精准医疗。建设河南省全民健康信息平台,建成以居民电子健康档案、电子病历、电子处方为核心内容的全民健康数据资源库,推进健康大数据资源开发应用,为全民健康精细化管理提供支撑。支持开展疾病精准干预和治疗新技术研发和临床转化应用研究,整合基因组学、蛋白质组学、代谢组学、影像学等不同层面信息,对特定患者量身设计最佳诊疗方案,实现个体化治疗。
3.推动发展智慧医疗。发展基于互联网、移动互联网的远程诊疗设备、医用可穿戴设备、体外诊断设备和软件等,积极开展远程健康管理、远程门诊、远程居家看护等诊疗服务。加快建设国家远程医疗中心,建立完善“互联网+医疗健康”标准体系和远程医疗服务平台体系,建成全省统一的“互联网+医疗”综合服务平台。开展智慧医院建设,应用人工智能新技术提高诊疗效率,鼓励医疗机构运用互联网和远程医疗技术平台,建设线上线下相结合的智能诊疗生态系统,开展健康诊疗新服务,探索发展互联网医院新模式。
4.大力发展第三方服务。发展生物医药合同研发、合同生产,加快构建以市场为导向、企业为主体、高校及科研院所为联合单位的生物医药第三方研发链和产业链。支持发展第三方医学影像、医学检验、药品质量检验、工艺过程优化、医疗器械检测、医药电子商务等专业性服务机构。鼓励企业、医疗机构将检验检测、研发、生产等外包,促进第三方医药服务业发展。
(三)大力发展生物农业。
1.加快建设国家生物育种产业创新中心。加强与国内外一流生物育种科研机构、龙头企业和投资机构合作,强化体制机制创新,加快建设基础理论研究中心、分子生物育种中心、种子资源创新中心、农业信息服务中心、技术试验基地和知识产权运营与企业孵化平台、人力培养与合作交流平台、产业互联网平台,攻克一批生物育种产业关键核心技术,实现生物技术和信息技术在育种应用中的突破,构建流程化、模块化、工业化、信息化现代育种体系,选育一批优良特性突出、应用前景广阔的农作物新品种,建成全球著名生物育种创新企业。
2.发展壮大生物育种产业。依托国家生物育种产业创新中心,规划建设生物育种产业发展集聚区,搭建金融、法律、政务等公共服务平台,构建生物育种产业发展良好生态。围绕生物育种产业链条,孵化一批“专精特新”创新型中小企业,加快新品种繁育和推广,推动形成千亿元规模的生物育种产业集群。
3.培育发展生物农业新产品。围绕农业生产绿色化转型,推进分子设计技术、基因组学技术等在生物农业中的应用,发展一批绿色、安全、高效的生物农药、生物兽药、新型动物疫苗、生物饲料及添加剂新产品,培育一批年销售额5亿元以上创新产品,壮大生物农业产业规模。
(四)积极发展生物制造。
1.推进生物制造技术创新。重点围绕生物基材料、生物基化学品发展,在原料利用、生物工具创制、生物加工过程等方面开展关键技术研发,推进生物制造工艺绿色化,增强生物基产品经济性和市场竞争力。支持骨干企业加强与高校、科研院所战略合作,加快具有优势的乳酸、聚乳酸关键技术攻关,抢占产业发展制高点。
2.推进生物制造集聚发展。依托骨干企业,建设周口郸城、濮阳南乐等生物新材料产业园,推进产业链相关企业集聚发展,打造百亿元级产业集群。鼓励开展生物基日用品、农业地膜、包装材料等生产和应用示范,提高生物基材料产业创新、规模化发展与产业链协调发展水平。
三、政策措施
(一)加强创新能力建设。推动郑大一附院互联网医疗系统与应用国家工程实验室等高水平创新平台建设;支持以企业为主体,联合高校、科研院所和医疗机构,建设一批新型研发机构,构建产、学、研协同创新模式。组织实施一批省重大科技创新项目,推动形成一批引领性、突破性、颠覆性生物医药创新成果。加快建设专业化孵化加速平台,支持生物技术成果离岸孵化,推动现代生物与生命健康关键技术研发和产业化。
(二)引进培育优势企业。鼓励各地研究出台专项政策,积极引进世界医药200强和国内医药100强企业在我省设立区域总部和研发机构,建设一批总部型、基地型项目。加大具有核心技术的创新团队引进力度,支持现代生物和生命健康领域重大科技成果在我省转化,培育一批细分领域隐形冠军企业。鼓励省内企业积极与国内外高端研发机构和龙头企业开展研发创新合作,提升核心竞争力。
(三)支持产品创新及应用。支持符合条件、具有自主知识产权的创新药,通过质量和疗效一致性评价的仿制药,按规定纳入医保支付目录,制定医保支付标准,仿制药与原研药质量和疗效一致的按相同标准支付。对列入省科技计划的新药研发项目给予专项资金支持。对自主研发生产大型医用设备的企业,符合首台(套)重大技术装备保费补助政策的,按规定予以支持。
(四)强化财政金融支持。鼓励各地设立现代生物与生命健康产业投资基金,重点支持重大项目建设和龙头企业并购重组。加大对创新药、仿制药质量和疗效一致性评价的支持力度,对在全国同品种前3家通过仿制药质量和疗效一致性评价的企业以及按期通过评价的企业,省财政一次性给予100万元奖励,对符合条件的企业药物研发费用,按照有关规定在企业所得税税前加计扣除。对获得美国食品药品监督管理局创新药物和创新医疗器械注册的相关单位按品种给予奖补支持。
(五)完善现代医药流通体系。支持大型医药流通企业加快向社区和村镇延伸药品配送服务网络,布局建设区域仓库。鼓励采取“干线运输+区域仓储+区域配送”方式配送生物药品,完善生物药品追溯信息管理体系。支持药品流通企业发展医药电子商务,提供“网订(药)店取”“网订(药)店送”等便捷服务。全面推行“两票制”(药品从药厂卖到一级经销商开一次发票,经销商卖到医院再开一次发票),推动药品购销票据规范化、电子化。支持智慧医药供应链试点示范,推进医疗机构、医保定点零售药店、医药采购服务中心与药械监管平台互联互通,实现医药供应链全程追溯。
四、组织实施
建立省转型发展攻坚领导小组办公室统筹、省有关部门和有关省辖市政府分工负责的工作推进机制,定期召开工作推进会议,及时协调解决产业发展中的重大问题。各地、各有关部门要按照近期重点任务分工抓好落实,结合实际细化完善政策措施,主动开展对接招商,争取尽快落地一批重点项目。

河南省环保装备和服务产业发展行动方案
为抢抓环保产业发展历史性机遇,加快提升环保装备和服务产业的规模及竞争优势,促进绿色发展,制定本方案。
一、总体要求
(一)发展形势。发展环保装备和服务产业是培育发展新动能、提升绿色竞争力的重大举措,是补齐资源环境短板、改善生态环境质量的重要支撑,是推进生态文明建设、建设美丽河南的客观要求。“十三五”期间,我国环保产业进入发展黄金期,全社会环保总投资有望超过17万亿元,环保产业总产值年均增长15%以上,到2020年将达到10万亿元。近年来,随着全省污染防治攻坚工作持续推进,我省环保产业形成了较好产业基础,环境治理产品和服务需求日趋旺盛,市场潜力进一步释放,发展环保产业大有可为。但总体来看,我省环保产业发展层次不高、企业规模偏小、创新能力薄弱、政策措施不完善等问题依然突出。抢抓环保产业发展难得机遇,培育一批环保装备制造基地,壮大一批专业化环保服务企业,对加快提升我省环保装备和服务业规模、水平,增强经济绿色竞争力,促进经济社会绿色转型发展具有重要意义。
(二)发展思路。以习近平生态文明思想为指导,顺应环保产业发展新趋势,强化标准约束和环境倒逼,聚焦环保装备制造基地和环保服务体系建设,突出市场牵引、龙头带动、开放合作、集聚集群,重点发展超低排放改造、工业污水处理、土壤修复治理、生活垃圾处理等领域关键技术装备,创新环保服务模式,有效提升环保装备和服务供给水平,建成全国重要的环保装备和服务产业基地。
(三)发展目标。到2020年,基本形成环保产业发展制度政策体系,环保装备和服务产业快速发展,质量效益显著提升。工业烟气污染物协同治理、高浓度工业废水处理、土壤生物修复、城乡废弃物处理处置等领域技术装备水平和服务能力达到国际先进水平,培育和引进20家左右产值过10亿元的骨干企业,建设8—10个百亿元级环保装备制造和服务综合园区,全省环保装备和服务产业主营业务收入超过2000亿元,形成全省经济发展新动能和增长点。
二、重点任务
(一)大气污染防治技术装备。
1.重点方向。重点突破双碱法脱硫、干法脱硫、SNCR(选择性非催化还原)脱硫脱硝、催化燃烧、脉冲袋式除尘、湿电除尘等技术。围绕电力行业烟气超低排放,加快发展大型机组干法脱硫、超低温除尘及湿式除尘成套装备。大力发展钢铁、建材、化工、有色、玻璃、碳素等非电行业烟气污染物协同治理技术及集成工艺、成套装备与催化剂。研发垃圾焚烧烟气、移动源尾气、VOCs(挥发性有机物)废气净化处置技术及装备。
2.产业布局。重点推动郑州、洛阳、平顶山、许昌、驻马店等省辖市依托郑州经济技术开发区、新密环保装备产业园、洛阳高端装备产业园、宝丰产业集聚区、长葛市产业集聚区和驻马店市产业集聚区等,深化与国内高校战略合作,吸引国内外先进企业和技术落地,延伸完善产业链条,打造集科研和环保装备制造、运营、维护于一体的环保装备产业园。
(二)水污染防治技术装备。
1.重点方向。重点突破高浓度难降解工业废水处理、水体富营养化控制、总磷达标排放等关键技术,加快发展低成本高标准、低能耗高效率污水处理装备。引进国内龙头企业,加快发展高通量、持久耐用的膜材料和组件,MBR(膜生物反应器)、厌氧氨氧化、高浓度废水电解催化氧化等技术装备。研发水循环利用等绿色工艺和装备。
2.产业布局。支持郑州、濮阳、信阳、济源等省辖市依托郑州高新技术开发区、濮东产业集聚区、商城县产业集聚区、虎岭产业集聚区等,着力引进龙头企业和上下游配套企业,形成以重点企业为主体,涵盖工程总承包、核心设备研发与制造、设施运营、药剂研发与供给的水污染治理产业链条,形成若干特色鲜明的环保装备和服务产业集群。
(三)土壤污染防治与修复技术装备。
1.重点方向。重点研发异位热脱附、生物修复、重金属钝化、原位注入等土壤污染治理关键技术装备,突破功能材料(药剂)、土壤调理剂和修复药剂技术及成本瓶颈,着力解决铬、镉、铅、汞等重金属污染和土壤板结酸化等突出问题。支持“移动式重金属与有机复合污染土壤修复一体机”等具有自主知识产权的重大技术装备产品升级换代。
2.产业布局。支持郑州、新乡、驻马店、信阳等省辖市发挥骨干企业基础和优势,引进行业龙头企业,打造装备成套化、技术标准化、管理规范化、修复设备自动化的土壤修复装备产业集群。
(四)资源循环利用技术装备。
1.重点方向。围绕静脉产业园建设,引进国内外行业龙头企业,实现高效垃圾焚烧技术装备产业化,加快发展生活垃圾焚烧飞灰、浓缩渗滤液处理技术装备,推动餐厨垃圾和污泥协同处置利用技术攻关。加快村镇低成本小型垃圾处理成套设备开发示范。大力发展废旧铅酸电池、废轮胎、报废手机、液晶面板和复印机等固体废弃物回收、分选、粉碎、加工等关键技术与设备。
2.产业布局。支持郑州、新乡、许昌、安阳、漯河等省辖市龙头企业依托静脉产业园重大项目,加快建设垃圾焚烧装备、餐厨垃圾和污泥处理设备生产基地。支持商丘、许昌、兰考等省辖市、县提升资源循环利用设备制造规模和水平,强化提升产业集群优势。
(五)环保服务业。
1.培育壮大环保服务企业。加快环保装备企业转型发展,支持环保装备制造龙头企业向产业链下游延伸业务,从装备制造、工程建设型企业转型为涵盖产品、设备、咨询、监测、运维等服务内容的环境问题综合解决型企业。推动环保服务企业资源整合,支持拥有不同服务种类及技术产品的环保服务中小企业实施横向一体化战略,通过技术合作和资源共享,为用户提供环保咨询、设施运营与管理等一站式污染治理服务。发展行业专业化服务,推动钢铁、电力、煤化工等重点行业龙头企业成立环保服务产业部门,开展专项环保服务业务,构建“原产业+环保服务业”模式。
2.推广市场化专业化模式。以城乡生活垃圾、餐厨垃圾、城市污泥无害化处置和资源化利用为重点,推广PPP(政府和社会资本合作)模式,吸引行业龙头企业参与静脉产业园建设,发展环保服务总承包等综合环保服务业。积极推广城乡垃圾一体化收运、环境第三方监测等专业化、社会化运营模式。依托城乡污水处理设施建设,培育和发展专业化、规模化污水处理设施运营企业。
3.加快构建环保服务平台。充分利用“互联网+”,建立环保服务信息化管理平台,对生产经营企业进行全过程大数据管理。培育社会化环境监测和检测机构,加强在线监控系统和视频监控系统等监测平台建设,实现数据和视频联网,提供数据检测和分析服务。依托省内骨干企业,吸引环保服务企业和机构入驻,搭建技术成果交易、信息、技术咨询、中介、金融等服务平台,为污染第三方治理、生态修复、设施运营管理、绿色金融等领域提供高效快捷服务。
三、支撑保障
(一)加快建设示范基地。开展环保产业示范基地创建,支持郑州、洛阳、新乡、商丘、许昌、平顶山、驻马店、兰考等产业基础较好的省辖市、县依托产业集聚区建设环保产业专业园区,尽快形成一批产业集聚优势明显、配套能力强、产业特色突出、创新能力强的环保产业基地。
(二)引进培育龙头企业。鼓励各地根据自身特点和产业基础,以市场换技术、换产业,制定针对性专项招商政策,积极引进国内外环保装备制造龙头企业、一流环保工程建设运营企业和环保服务企业在我省设立区域总部和研发机构。加大环保关键技术研发团队引进力度,支持环境保护和生态修复重大成果在我省转化并实现产业化。
(三)加强行业规范引导。
1.按照国家发布的环保装备制造行业规范条件,推荐符合规范条件企业,引导生产要素向优势企业集中。
2.对标《国家鼓励发展的重大环保技术装备目录》,引导企业加快先进技术装备研发,引领产品标准化、系列化、通用化、成套化发展。
3.开展企业、事业单位环保信用评价,完善环境保护守信联合激励和失信联合惩戒机制。
(四)健全多元投入机制。
1.积极发展绿色信贷、绿色债券、融资租赁、知识产权质押贷款、信用保险保单质押贷款等金融产品,鼓励社会资本按市场化原则设立节能环保产业投资基金,投资环保装备制造和服务企业。
2.积极争取中央资金,统筹安排省级专项资金,对环保改造和污染治理重点项目给予支持。落实资源综合利用、环保(专用)装备等领域财税支持政策。推行政府绿色采购,完善节能环保产品政府强制采购和优先采购制度。
3.完善污水、固体废弃物处置收费政策,建立覆盖处置成本并合理盈利的价格机制,推动污水、固体废弃物处置服务市场化,探索建立农村地区污水、生活垃圾处理付费制度和城镇污水处理费市场化机制。
(五)加快建设重点工程。
1.大气污染治理工程。在制药、农药、煤化工、橡胶制品等化工行业企业实施一批VOCs治理项目。对钢铁、铝用碳素、水泥、玻璃、焦化、电解铝等重点行业进行深度治理,实施一批超低排放改造项目。推动规模以上企业开展自愿性清洁生产审核。
2.污水处理提升工程。实施城市黑臭水体整治重点项目建设,鼓励采取政府购买服务、委托第三方运营等方式提升城镇污水处理设施及配套管网建设和管理水平,提高污水收集处理水平。建设一批乡村污水垃圾处理设施,探索市场化运营机制。
3.土壤污染修复工程。以中、轻度安全利用类耕地为重点,推进一批受污染耕地土壤治理与修复项目。推进土壤环境监测能力建设,建立土壤环境质量例行监测、协同监测、应急监测等制度,布局土壤环境质量监测点位,形成覆盖县级的监测体系。
4.静脉产业园建设工程。加快生活垃圾焚烧、餐厨垃圾厌氧处理、城市污泥干化等技术装备推广应用,集中建设一批生活垃圾热电联产、餐厨垃圾资源化利用、城市污泥协同处置、危险废物无害化处置等重点项目。
5.环保装备产业化示范工程。积极争取国家专项资金,利用省专项资金和绿色产业发展基金,支持环保装备产业化示范重大项目建设。
(六)强化科技创新支撑。
1.依托郑洛新国家自主创新示范区,采取优势互补、强强联合形式,大力引进一批创新平台、研发机构。推动环保产业交流合作,在区域、行业、企业不同层面开展技术创新、展示体验、供需对接等多种形式交流合作。
2.整合政、产、学、研、用优势资源,培育创建产业技术创新联盟,开展技术研发、产业公共技术支撑、成果转移孵化等服务。支持骨干企业联合高校、科研院所,积极建设节能环保技术创新平台,精准研发一批关键核心技术装备及材料药剂。
3.实施“中原百人计划”“中原千人计划”等人才专项政策,加大高层次人才引进和培养力度。支持本科高校、职业院校与环保龙头企业合作,开设相关专业,建设实训基地,培养一批专业技术人才和应用型人才。
四、组织实施
建立省转型发展攻坚领导小组办公室统筹、省有关部门和各省辖市政府分工负责的工作推进机制,定期召开工作推进会议,及时协调解决产业发展中重大问题。各地、各部门要按照近期重点任务分工抓好落实,结合实际,细化完善政策措施,主动开展对接招商,争取尽快落地一批重点项目。

河南省尼龙新材料产业发展行动方案
为加快建设具有国际竞争力的尼龙新材料产业基地,引领带动全省制造业高质量发展,制定本计划。
一、总体要求
(一)发展形势。经过多年努力,我省已形成较完备的尼龙产业链。目前各类尼龙产能达170万吨,其中尼龙66工业丝、帘子布生产规模居世界第一位,尼龙66盐生产规模位居亚洲第一位、世界第四位,尼龙66切片生产规模居全国首位;尼龙6生产基地建设全面起步,打造尼龙新材料基地具备良好基础。当前,国家大力支持新材料产业发展,尼龙下游消费市场稳步增长,全球尼龙产业供需再平衡速度加快,特别是尼龙6及下游产品生产呈现由发达国家向发展中国家梯度转移趋势,我省必须牢牢把握这一机遇,充分利用现有产业、技术、品牌和人才基础,努力打造国际一流的尼龙新材料产业基地。
(二)发展思路。以习近平新时代中国特色社会主义思想为指导,紧紧围绕高质量发展根本方向,坚持高端化、基地化、集群化、智能化、绿色化的发展导向,坚持龙头引领、项目带动、开放合作、集群发展,优先做大尼龙6产业,巩固提升尼龙66产业,打造技术和规模一流的尼龙新材料生产基地,培育壮大尼龙织造和工程塑料产业集群,构建具有国际竞争力的尼龙新材料产业链。
(三)发展目标。到2020年,“一基地两集群”建设取得阶段性成果,平均能耗、水耗和污染物排放居全国同行业领先水平,全省尼龙新材料产业主营业务收入突破1000亿元。“一基地”,即打造以中国尼龙城为核心的尼龙新材料产业基地,以尼龙6和尼龙66为主体的尼龙新材料进入全球尼龙产业第一方阵。“两集群”,即补齐尼龙印染、改性注塑等产业链短板,建设下游尼龙织造和工程塑料两个产业集群。
二、重点任务
(一)优化尼龙产业布局。着眼项目带动、产城融合,在平顶山市高水平规划建设中国尼龙城,打造尼龙新材料产业基地核心区。按照“一核两翼”布局,以平顶山尼龙新材料产业集聚区为核心区,以叶县产业集聚区、平顶山高新技术产业集聚区为两翼,编制规划并组织实施,同步开展规划环评。支持鹤壁等省辖市发展尼龙新材料后加工产业,构建错位发展、分工协作的良好产业生态。
(二)建设具有国际竞争力的尼龙新材料产业基地。依托平顶山市煤焦化工基础和氢气、粗苯等初级原料资源,打造尼龙6和尼龙66大尼龙产业格局,实现良性互补、融合发展。在平顶山市现有10万吨己内酰胺产能基础上,建设尼龙科技20万吨己内酰胺(二期)项目;加强同国内外领军企业合作,启动建设60万吨己内酰胺三期工程,通过快速做大己内酰胺生产规模,将尼龙6产能迅速扩张到百万吨级。巩固提升上游关键原料保障能力,做优做精己二酸、己二胺等产品,将尼龙66聚合物产能从现有的45万吨提升到60万吨,巩固提升在国内行业的龙头地位,为发展下游尼龙织造、工程塑料等产业集群夯实基础。
(三)建设尼龙织造产业集群。依托中国平煤神马集团技术基础,持续提升尼龙66差异化工业丝产能与品质,巩固高端市场优势地位。开发高强度尼龙6工业丝及帘子布等产品,向终端消费市场迈进。主动同沿海地区对接,吸引下游民用锦纶织造、染整等企业投资,在平顶山市快速形成20万吨/年纺织染整配套能力。积极发展高端服装、鞋帽、地毯、建筑辅材等产品,拉长产业链条,打造尼龙织造产业集群。
(四)建设尼龙工程塑料产业集群。引进国内外先进改性注塑技术,发展高品质工程塑料切片,打造尼龙工程塑料产业集群。重点建设平顶山神马工程塑料公司年产7万吨尼龙66切片项目、平顶山三梭尼龙发展公司年产20万吨尼龙6切片项目。研发具有良好氧气阻隔性、耐穿刺耐撕裂的双向拉伸尼龙薄膜,作为食品包装材料与我省万亿元级食品产业配套。支持鹤壁中维化纤公司研发生产特种尼龙系列产品,规划建设总产能15万吨/年的特种尼龙系列产品项目。
(五)推进产业链协同发展。充分利用平顶山市现有焦炭、烧碱、氯气等初级原料,在符合安全、环保要求前提下,打造聚氨酯、聚碳酸酯产业链条,实现煤化工、盐化工、尼龙化工“三化一体”协同发展。谋划布局聚氨酯、聚碳酸酯及尼龙共混改性项目,提高原材料深加工程度,为下游纺织服装、现代家居、建筑装饰、新能源汽车等领域提供配套。
三、支撑保障
(一)实施创新驱动。建设高水平研发平台,支持平顶山、鹤壁等市引进国内外研发机构和高端研发资源,组建河南省尼龙新材料新型研发机构,合作共建东华大学尼龙新材料河南研究院,加快河南省聚酰胺中间体重点实验室建设,推动创建国家级尼龙重点实验室;支持中科院化学所与中维化纤公司合作建设河南省功能聚酰胺纤维工程技术研究中心,支持重点企业组建技术研发中心,到2020年力争实现重点企业省级研发平台全覆盖。开展尼龙产业关键技术攻关,谋划筛选重大支撑性、先导性科技创新项目,省、市联合推动,择优纳入省级重大创新专项备选库,符合要求的予以重点支持。支持中国平煤神马集团、中维化纤公司等重点企业申请民用部门军品配套科研生产许可证,进入军工和航空航天领域。
(二)实施开放招商。瞄准长三角、珠三角地区,开展产业链缺失环节招商,承接纺织、印染等产业集群式转移,引进龙头型、基地型项目和高端产品,重点引进下游民用锦纶面料、聚氨酯改性材料、复合尼龙材料、特种尼龙材料等项目和产品,探索共建产业园区、飞地经济等模式。鼓励平顶山市创新尼龙产业招商政策,对具有引领作用、填补产业链关键环节的重大项目,在基金投资、厂房代建及基础设施和设备投资、配套人才公寓等方面给予支持。鼓励中国平煤神马集团积极引进产业链下游民营企业,通过股权投资方式参与下游终端产品生产。
(三)拓展市场空间。依托龙头企业和下游用户,开展尼龙新材料生产企业与设计、应用单位供需对接,建设生产应用示范平台,推动下游行业积极使用尼龙新材料。贯彻落实国家和省新材料首批次保险补贴政策,加快尼龙新材料创新成果转化和应用。坚持“走出去”与“引进来”相结合,大力发展对外贸易,加快国外营销网点或加工基地布局,完善贸易摩擦应对机制,培育能够参与国际竞争的高素质人才,为企业开展对外贸易创造良好环境。
(四)推动智能发展。大力推动新一代信息技术与尼龙制造技术融合创新,按照政府引导、企业运作、协同发展原则组建尼龙新材料智能制造研究机构,为企业提供智能化系统解决方案。支持中国平煤神马集团设备改造和工艺提升,对原材料入库、配方设计、生产过程控制、包转运输、售后技术服务等全产业链实施智能化改造,建设基于物联网和大数据的尼龙新材料生产、管理、业务等智能系统,实现安全、环保、节能、应急等高效智能管控,将中国尼龙城打造成智能制造示范园区。
(五)推动绿色发展。严格落实我省污染防治攻坚战三年行动计划要求,严格落实燃煤消费指标,尼龙全产业链所有生产工序实施达标改造,推广应用国家鼓励发展的先进技术、工艺和装备,构建尼龙全产业链绿色制造体系。鼓励平顶山市统筹产业结构调整和布局,压减低端无效产能,促进资源向尼龙产业配置,对符合条件的尼龙产业链上下游企业,“一企一策”推进绿色化改造。建设尼龙新材料循环经济产业园,推动煤焦化工、尼龙化工、煤盐化工融合发展,实现产品高端化、产业园区化、要素集聚化,推进物料互为供需、装备相互关联、污染集中处理,实现资源高效循环、充分利用。规划建设用于封闭输煤、输气的长输管廊,为尼龙新材料生产提供稳定的原材料供应。
四、组织实施
(一)完善工作机制。省、省辖市联动建立尼龙新材料发展推进工作机制,专人专班推进落实。支持平顶山市先行先试,坚持和改进政企合作进行园区开发建设的工作机制,发挥体制活力。相关省辖市要制定专项行动方案,细化完善政策措施,主动开展对接招商,争取尽快落地一批带动能力强、示范效应好、技术水平高的重点项目,省直有关部门要切实抓好各项任务落实。
(二)加快项目建设。发挥项目对尼龙产业发展的关键作用。有关省辖市政府要按照“一个项目、一套班子、一抓到底”的要求,对重大项目建立推进机制,切实抓好总投资200亿元的60万吨/年己内酰胺——聚合——纺丝产业一体化、总投资80亿元的40万吨/年聚碳酸酯等项目。省、省辖市统筹支持中国尼龙城建设,年度用地计划向尼龙新材料产业倾斜,增强与企业生产紧密相关的水、电、气、热等要素保障能力,打造要素价格洼地,促进项目落地。
(三)强化政策支持。积极争取各级、各类资金向尼龙新材料产业倾斜,对民用尼龙、特种尼龙等关键技术研发给予支持。支持有关省辖市设立尼龙产业发展基金,探索开展供应链金融,支持企业重大项目、技术创新、供应链组织等。鼓励金融机构加大项目信贷支持力度,支持企业以债转股、股权转让、整体上市等方式融资。支持有条件的尼龙新材料企业面向海内外引进研发领军人才,加大急需、紧缺高技能人才培养力度,组织转岗人员开展技术培训,为产业发展提供各层次人才和熟练产业工人。有关部门可按规定使用失业保险稳岗补贴、就业补助资金等对符合条件的企业和个人进行补助。

河南省汽车电子产业发展行动方案
为抢抓新能源及网联汽车发展机遇,打造汽车电子新的千亿元级产业集群,培育制造业新增长点,制定本方案。
一、总体要求
(一)发展形势。汽车电子产业是集现代电子技术、汽车技术、信息技术和网络技术于一体的新兴产业,是推动汽车产业发展的主要动力。在消费升级和产业政策共同推动下,电动化、网联化、智能化、共享化成为汽车产业变革与转型方向,汽车正从普通交通工具转变成智能移动空间。近年来,汽车产业70%的创新源于汽车电子技术及其产品开发应用,预计到2025年,汽车电子产品在整车价值中份额将超过50%,我国汽车电子产业规模将突破1万亿元,年均增速超过10%,市场空间巨大。我省是全国重要汽车消费大省,电子信息和汽车制造产业基础较好,聚焦汽车电子重点领域集中突破,尽快形成新的特色优势产业,对推动我省汽车产业加快向新能源及网联汽车方向转型具有重要意义。
(二)发展思路。以习近平新时代中国特色社会主义思想为指导,积极顺应汽车消费结构升级和新能源及网联汽车发展趋势,聚焦车体电子控制系统、车载电子电器、车联网及智能驾驶等重点领域,突出开放合作、融合创新、集聚集群等主要路径,强化企业培育、市场应用、研发平台、人才引育、项目建设等关键支撑,完善汽车电子产业生态,大幅提高整车企业汽车电子本地配套率,努力打造具有较强影响力和竞争力的千亿元级汽车电子产业集群。
(三)发展目标。经过3—5年努力,力争全省汽车电子产业规模达到1000亿元,形成与我省新能源及网联汽车产业基地相适应的车体电子控制系统配套能力,建成中西部重要的车载电子电器集中地,进入国内车联网及智能驾驶领域先进行列,培育和引进10个左右主营业务收入超10亿元的汽车电子优势企业,打造3—5个百亿元级汽车电子专业园区,形成鹤壁、郑州市2个产值规模突破300亿元的汽车电子产业基地。
二、重点任务
(一)大力发展车体电子控制系统。
1.重点方向。发挥郑州市百万辆汽车产业基地优势,大力引进动力控制系统、底盘控制与安全系统、车身电子控制等领域优势企业。支持各地推动现有重点企业加快智能化改造和中高端新产品开发,着力提升车用电连接器、电器盒、汽车线束制造水平和产品性能,积极发展新能源汽车电机、电控、电池管理、高压线束、电子转向、电子仪表等特色产品。
2.产业布局。重点推动郑州、开封、许昌、三门峡、鹤壁等省辖市依托郑州经济技术开发区、中牟汽车产业园、开封汴西开发区、长葛市产业集聚区、三门峡经济技术开发区、鹤壁金山产业集聚区等,打造以汽车电子为主的零部件产业园,引进、落地一批优势企业和重大项目。
(二)提升壮大车载电子电器产业。
1.重点方向。支持各地扩大车载视听娱乐、智能导航等生产规模,积极吸引沿海车载电子产业集群式链式转移,拓展语音互动、影音娱乐、泊车辅助、行车记录等产品领域。依托光电显示产业基础和重点企业,积极发展车载摄像、车用光电模组、车载显示等产品。聚焦细分领域,大力培育发展车载视频监控、车载多媒体、车载夜视仪、车载空调、车载冰箱等产品。
2.产业布局。重点推动郑州、鹤壁、南阳等省辖市加快天海电器产业园、航盛汽车电子产业园、中光学摄像仪器产业园等专业园区建设。支持依托以汽车及零部件、电子信息为主导产业的产业集聚区新布局若干特色汽车电子专业园区,形成整机制造、零部件开发、软件设计于一体的产业链条。
(三)培育发展车联网及智能驾驶产业。
1.重点方向。积极拓展车用智能传感器、车载嵌入式软件、车载智能处理平台、智能交通管理、车用网络信息安全、汽车大数据分析应用等领域,大力引进车联网技术提供商、平台运营商、网络运营商、应用服务商等优势企业。发挥军工网络通信技术优势,加强军民融合创新,积极谋划实施车载雷达、车载通信终端、北斗高精度时空服务等军转民产业化项目。规划实施郑州航空港经济综合实验区智能网联汽车试验示范基地,发挥5G(第五代移动通信技术)商用试点等政策优势,加强与智能驾驶优势企业对接,支持重点关联企业参与关键共性技术攻关,争取在多类别传感器融合感知、车用无线通信网络、车辆智能算法、车载智能芯片、云控基础平台、自动驾驶系统等领域落地一批研发生产企业和成果转化项目。
2.产业布局。支持郑州、鹤壁等省辖市依托郑州航空港经济综合实验区和郑州经济技术开发区、郑州高新技术开发区、鹤壁金山产业集聚区等,实施军民融合工程,突出智能硬件制造、软件开发设计,建设一批自动驾驶、车联网等重大项目。
三、支撑保障
(一)培育壮大优势企业。
1.推动汽车电子骨干企业适应汽车新技术升级和新产品需求,实施重大创新项目,发展模块化供货等先进模式和优势主导产品,重点做大做强20家左右企业。
2.鼓励省内汽车电子企业加强与国内外骨干整车企业在研发、采购等层面深度合作,争取进入其供应链体系。
3.鼓励整车企业围绕汽车电子产业开展以商招商,引进一批汽车电子优势企业,配套设立区域制造基地和研发中心。
4.支持各地研究制定促进汽车电子企业成长专项政策,针对性配置要素资源,重点加强融资、人才等要素保障,破解企业生产经营、品牌培育、产销对接等瓶颈制约,培育壮大汽车电子企业群体。
(二)强化市场应用带动。
1.落实《河南省新能源及网联汽车发展三年行动计划(2018—2020年)》,着力扩大新能源及网联汽车生产和应用规模,推动整车企业扩大高性能车体控制系统、车载电子电器、车联网及辅助驾驶系统等产品应用规模和范围,提高新车型附加值。
2.依托中牟汽车服务业博览园、郑州国际汽车公园和整车企业4S店,积极发展汽车电子后装市场,引导和规范车辆加、改装服务,提高安全性、舒适性和娱乐性,营造汽车电子消费氛围。
3.举办汽车电子产业链产销对接活动,加大省内汽车电子产品推介力度。
(三)打造技术研发创新平台。
1.用好用足研发费用加计扣除、企业研发费用财政补助、研发平台建设奖补等激励政策,鼓励汽车电子骨干企业建立省级及以上研发平台,支持具备条件的企业牵头创建省级及以上制造业创新中心。
2.依托行业龙头企业和相关科研院所,建立产、学、研、用结合的汽车电子产业创新联盟,组织开展关键共性技术协同攻关。鼓励开展汽车电子科技攻关,加大项目实施力度。
3.鼓励高校、科研院所、企业共建汽车电子新型研发机构,对符合条件的新型研发机构要及时登记备案,在研发项目申报、建设项目用地、高层次人才引进等方面给予支持。
(四)加强专业人才引进培育。
1.加大汽车电子高端人才和研发创新团队引进力度,对符合条件的,纳入相关人才计划,享受省、省辖市人才引进优惠政策。
2.鼓励省内高校设置汽车电子相关专业,建设一批实训基地,与企业联合开展汽车电子专业人才培养。
(五)加快重大项目建设。
1.支持各地围绕汽车电子专业园区建设,制定专项招商方案,积极参加和举办专题招商活动,着力加大产业链高端环节和关键缺失环节项目招引力度。
2.建立汽车电子重大项目清单,实行省、省辖市联动推进、动态调整,对符合条件的项目列入省、省辖市重点项目,加快办理前期审批手续,优先保障要素资源供给。
3.积极争取国家相关专项资金,利用省相关专项资金以及省战略新兴产业、先进制造业集群等投资基金,对汽车电子重大产业化项目、企业智能化改造和工艺技术改造、研发创新平台建设等给予支持。
四、组织实施
建立省转型发展攻坚领导小组办公室统筹、省有关部门和有关省辖市政府分工负责的工作推进机制,定期召开工作推进会议,及时协调解决产业发展中重大问题。各地、各部门要按照近期重点任务分工抓好落实,结合实际,细化完善政策措施,主动开展对接招商,争取尽快落地一批重点项目。

河南省智能传感器产业发展行动方案
为抢抓新一轮科技革命和产业变革机遇,推动全省传感器产业高质量发展,特制定本方案。
一、总体要求
(一)重要意义。智能传感器是集传感芯片、通信芯片、微处理器、驱动程序、软件算法等于一体的系统级产品,是推动互联网、大数据、人工智能和实体经济深度融合的重要支撑,已成为支撑万物互联、万物智能的基础产业,市场应用呈现爆发式增长态势,产业发展处于重要战略机遇期。国家高度重视智能传感器产业发展,2017年11月工业和信息化部印发《智能传感器产业三年行动指南(2017—2019年)》,明确了产业发展方向和路径。经过多年发展,我省传感器产业已具备加速突破基础,骨干企业和相关科研院所形成一定规模和技术实力,在气体传感、热释电红外传感、气象传感、智能水表等细分领域优势明显,但产业规模偏小、持续创新能力不足、产业生态不完善等问题仍然突出,与国内智能传感器产业先进地区存在明显差距。面对机遇和挑战,大力推动我省智能传感器产业发展,对支撑构建现代信息技术产业体系、实现产业转型升级、推动经济高质量发展具有重要意义。
(二)指导思想。以习近平新时代中国特色社会主义思想为指导,聚焦环境监测、智能制造、智慧城市、智慧农业等重点应用领域,围绕智能传感器产业链协同升级和产业生态完善,建设核心共性技术协同创新平台,补齐以特色半导体工艺为代表的技术短板,推动智能传感器材料、设备、设计、制造、封装、测试、系统集成和重点应用全产业链发展,打造“一谷两基地”(中国〔郑州〕智能传感谷,洛阳、新乡智能传感器产业基地)产业格局,努力把智能传感器产业培育成高质量发展标志性产业。
(三)基本原则。
1.应用牵引。发挥市场优势,支持企业拓展市场,加快智能传感器在重点领域推广应用,以市场应用带动产业发展。
2.龙头带动。培育引进一批龙头企业,聚焦市场需求,整合行业资源,强化创新能力,引领传感器产业加快向中高端跃升。
3.链式突破。突破核心芯片、传感器件、系统集成、服务应用等领域关键技术,坚持传统与新兴、硬件与软件并举,促进智能传感器产业链各环节协同发展。
4.高端集聚。推动研发平台、人才团队、创新机构等创新要素集聚发展,大力引进国内外优势企业,尽快形成高端要素和重点企业集聚效应。
5.生态协同。创建智能传感器创新中心,建设公共服务平台,完善金融支持政策,合力打造良好产业生态。
(三)发展目标。经过3—5年努力,智能传感器产业成为全省新兴领域标志性产业,发展水平跨入全国先进行列。
1.产业规模快速壮大。建成较完善的智能传感器产业体系,提升重点领域应用水平,智能传感器及关联产业规模力争达到1000亿元。
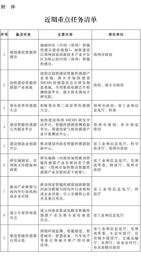
2.创新能力大幅提升。组建国家智能传感器创新联盟河南分联盟,建成省级智能传感器创新中心,争创国家智能传感器创新中心,建设MEMS(微机电系统)研发中试平台、智能传感器检测检验平台、专用集成电路芯片检测检验平台,协同创新能力大幅提升。
3.集聚发展效应显著。中国(郑州)智能传感谷初具规模,产业链和配套服务体系初步完善。洛阳、新乡市智能传感器及集成电路产业形成集聚发展态势。培育50家以上高新技术企业和1—3家主营业务收入超过50亿元的龙头企业。
二、重点任务
(一)推进产品升级。围绕产业链协同升级,强化优势,补齐短板,推动产品向中高端发展。
1.材料及设备。引进培育上游关键材料、专用设备等生产企业。增强敏感材料机理、新型工艺研究能力,加快推进新型敏感材料、复合功能材料研发及产业化,提升相关智能传感器产品性能。支持大尺寸单晶硅抛光片、电子级高纯硅材料、区熔硅单晶和高纯金属及合金溅射靶材研发及产业化。支持光刻、划片等专用设备研发及产业化。
2.传感器件。推动基于MEMS工艺的新型气体传感、压力传感、人脸识别、3D感测、流量传感、红外传感、硅麦克风等智能传感器及芯片研发与产业化。支持企业联合研发生产集成压力、湿度、气体传感等于一体的开放组合产品。加快研发具备信息采集、存储、计算、传输、自校正、自动补偿、自判断、自决策等功能的智能传感器。发展适应传感器网络传输的各类通信系统光电元器件。培育引进高端智能传感器设计、芯片制造以及器件级、晶圆级封装测试企业。
3.软件算法。着力攻关智能传感器配套软件算法,推动传感器由分立器件向数字化、网络化、系统集成与功能复合以及应用创新方向发展。重点围绕自校准、多传感器数据融合、神经网络、低功耗传输、边缘计算等关键领域,发展嵌入式系统、中间件、数据库软件、应用软件及平台服务。
4.系统及应用。提升智能仪器仪表产品供给水平,推动仪器仪表微小型化、高精度、智能化、模块化和网络化,推动企业为客户决策分析提供数据服务和一站式行业解决方案。支持物联网、工业互联网平台建设和运营,结合物联网和工业互联网技术提升智能传感器研发、应用推广、产业发展等能力。支持传感器企业与信息安全企业、科研院所合作,加强面向传感器网络的信息安全技术研发应用。
(二)推进协同创新。发挥协同创新对产业发展的关键性支撑作用,建立产、学、研、用协同机制,快速形成核心竞争力。
1.建设智能传感器创新中心。以国家智能传感器创新联盟河南分联盟为支撑,加快建设河南省智能传感器创新中心,积极开展传感器敏感材料、器件设计、制造工艺、封装工艺、软件算法和系统集成联合攻关,形成一批具有知识产权和核心竞争力的关键技术成果,提升智能传感器产品市场竞争力。在省级智能传感器创新中心基础上,积极争创国家智能传感器创新中心。
2.建设智能传感器公共服务平台。郑州市加快建设MEMS研发中试平台、智能传感器检测检验平台,新乡市建设专用集成电路芯片检测检验平台,为全省及中西部地区智能传感器企业提供研发设计、中试、检测检验服务。重点围绕中高端传感器开展产品性能、软件算法、网络系统、规模化生产等共性技术研发和产业化,并结合应用企业进行传感器产品、解决方案推广和示范应用。争创国家级“芯火”双创基地。加快筹建国家气体传感器产业计量测试中心。
3.建设智能传感器研究院。支持新乡市新东产业集聚区联合有关企业、科研院所、高校加快建设新乡新东微电子研究院,开展MEMS传感器、专用集成电路研发设计和制造工艺研究。支持郑州大学、中国电科22所、中国电科27所建立物联网研究院,开展智能传感器核心技术与应用研究。
(三)推进集聚发展。充分发挥郑洛新国家自主创新示范区优势,合理规划布局,重点建设“一谷两基地”,推动智能传感器产业集聚、链式、协同发展。
1.建设中国(郑州)智能传感谷。加快规划建设以郑州高新技术产业开发区为核心的中国(郑州)智能传感谷。重点围绕研发设计、生产制造、系统及应用等产业链关键环节进行布局,支持我省骨干企业快速做大做强,积极引进国内外行业优势企业、标志性项目。打造以研发中试、检测检验等公共服务平台为支撑,研发设计引领产业高端集聚发展,产业链上下游合理分工、良性互动的产业生态。
2.加快培育产业基地。洛阳市围绕先进装备制造、机器人及智能制造、新能源汽车等领域重点发展压力传感器、光电传感器、射频传感器、运动控制传感器等,初步实现产业集聚,打造智能传感器产业基地。新乡市重点发展硅麦克风、车辆监测传感器及仪表、专用集成电路等,打造MEMS传感器及芯片研发制造基地。鼓励骨干企业整合现有产业资源,打通产业链条,面向重点应用领域,形成系统级智能传感器解决方案,引领带动产业基地向规模化、高端化发展。
3.推动协同发展。推动有关省辖市、省直管县(市)结合自身特色加快发展智能传感器产业,形成与“一谷两基地”优势互补、协同发展态势。郑州航空港经济综合实验区围绕智能终端领域,加快引进图像传感、硅麦克风、陀螺仪等智能传感器生产企业。鹤壁、濮阳、南阳等省辖市重点围绕环境监测、汽车电子、光通信、消费电子等领域发展智能传感器产业。
(四)推进应用示范。支持自主研发产品在六大重点领域开展应用示范,加强产用对接,注重省、省辖市联动,逐步实现由线状突破到全面推广。
1.环境监测。推动用于监测空气、水质、土壤、辐射污染等领域的传感器产品向高精度、高集成、高性能方向发展,提升一体化解决方案供给能力,推动智能传感器产品在环境监测领域实现规模应用。
2.智能制造。推进工业领域智能传感器应用,提升气体、激光雷达、压力、光学等传感器稳定性与可靠性,在工业流程监控、产品质量监控、安全生产等领域推进传感器应用和发展,提高智能制造水平。
3.智慧城市。围绕基础设施综合管理能力提升,推进智能传感器及仪器仪表在交通、电力、水务、综合管廊等智慧城市领域应用示范。着力发展交通气象观测、路面状况观测、团雾监测预警等领域智能传感器及系统,推进其在高速公路规模应用,提升智能化监测水平,提高交通运输效率,保障交通安全。
4.智慧农业。重点开发用于农业种植、畜禽和水产养殖、农机作业及其生产环境等信息感知与采集的单项或综合传感器,结合水肥一体化、智能机械化生产、农业物联网系统以及农牧结合物联网系统开展应用示范,推动实现农业科学化管理、精准化作业、智能化生产。
5.消费电子。加快智能终端产业发展,拉动消费电子智能传感器产品及一体化解决方案供给能力提升。推进光学传感、硅麦克风、红外传感等智能传感器产品在消费电子领域实现规模应用。
6.汽车电子。重点推动汽车压力传感器、惯性传感器、语音识别传感器、激光雷达等车用先进智能传感器关键技术研发及产业化,提升产品性能和品质,推动智能传感器在新能源及网联汽车领域应用。
(五)推进开放合作。坚持开放发展,着力打造智能传感器产业品牌,增强产品竞争力和影响力。
1.打造世界传感器大会品牌。全力办好世界传感器大会。深度聚焦全球传感器产业发展,开展学术交流和产品技术展示,鼓励我省企业积极开拓国内外市场,力争把世界传感器大会打造成在全球具有重要影响力的郑州品牌。
2.吸引企业集聚。抓住发展机遇,强化政策支撑,积极引进一批先进技术、优势企业和标志性项目。鼓励龙头企业开展“以商招商”“以智引智”活动,深化与国内外知名企业合作,建设一批技术先进、影响广泛、辐射带动作用强的重大项目,推动形成更具竞争力的产业集群。
3.强化创新合作。扩大科技创新领域对外开放,充分利用国内外创新资源,开辟多元化合作渠道,进一步集聚科技创新资源。加强与发达国家和国内外知名研发机构合作,推动我省企业与省外、境外科研机构共建联合实验室、联合研究中心等国际科技创新合作平台,引进关键技术和研发团队,促进技术、研发机构和人才向我省集聚。
(六)推进军民融合。发挥中国电科22所、中国电科27所、中航工业613所、中国空空导弹研究院等军工科研院所及企业智能传感器和网络领域研究优势,围绕环境保护、雾霾治理、大气探测、天气预报、石油探测、汽车电子等领域,推动激光雷达、电波环境观测等技术向民用领域转化。发展激光测风雷达、无人平台环境感知激光雷达、车载三维成像激光雷达、石油电子测井系统等产品。提升民口企业研发创新水平,增强对军工产品的支撑能力。
三、保障措施
(一)建立协调推进机制。在省转型发展攻坚领导小组统一领导下,建立省集成电路及智能传感器产业厅际联席会议制度,加强统筹协调,强化顶层设计,整合调动各方面资源,协调解决重大问题。成立省集成电路及传感器产业发展专家咨询委员会,对产业发展重大问题、重要政策、重点举措开展调查研究,进行论证评估,提供咨询建议。
(二)完善财税金融政策。充分发挥省战略新兴产业投资基金、先进制造业发展专项资金和先进制造业集群培育基金等作用,积极向集成电路及智能传感器产业倾斜,支持传感器产业链各环节高质量发展及产业生态建设。鼓励社会各类风险投资和股权投资基金进入集成电路及智能传感器领域。落实国家关于软件与集成电路产业各项财税优惠政策。
(三)加强人才培养与引进。依托“中原千人计划”“中原百人计划”等省级重点人才工程,大力培养引进智能传感器和集成电路产业“高精尖缺”人才(团队)。支持企业与国内外知名高校、科研院所开展合作,加快培养智能传感器和集成电路产业紧缺亟需的专业技术人才和经营管理人才。鼓励高校、科研机构根据需求和自身特色,联合公共服务平台和企业,建设跨学科智能传感器综合人才培养基地,为企业输送技能型人才。定期组织开展传感器行业专题培训。
(四)优化营商环境。各地、各部门要秉持亲商、安商、富商理念,积极构建“亲清”新型政商关系,以优质的制度供给、服务供给、要素供给形成招商引资“强磁场”,营造全省协同支持智能传感器产业发展良好生态。

河南省5G产业发展行动方案
为抢抓新一轮科技革命和产业变革机遇,加快推动我省5G(第五代移动通信技术)产业发展,培育新经济、形成新动能,促进网络强省建设,特制定本方案。
一、总体要求
(一)重要意义。5G网络具有高速率、大连接、低时延等特点,是通信技术的颠覆式变革,将开启万物感知、万物互联、万物智能新时代,深刻改变人类生产和生活方式。预计到2030年,5G带动的直接产出和间接产出将分别达到6.3万亿元和10.6万亿元,综合年均复合增长率为26%。我省作为人口大省和经济大省,信息消费市场巨大,为5G产业发展提供了广阔空间。当前,5G正处于试商用和规模化组网启动期,极大促进了上游电子元器件、中游网络设备以及终端应用设备的全产业链升级,5G产业已进入全面冲刺阶段。我省是国家大数据综合试验区,郑州市是国家确定的18个5G应用示范城市之一,具备发展5G产业的先发优势。抢抓5G产业发展难得机遇,对我省加速经济社会数字化转型,培育数字经济新产业、新业态,释放信息消费巨大市场空间,助推供给侧结构性改革具有重要意义。
(二)发展思路。以习近平新时代中国特色社会主义思想为指导,围绕建设网络强省目标,坚持开放合作、创新引领、示范应用、产业集聚,聚焦5G产业链关键环节,以示范工程和重大项目为先导,加快部署建设“一网四基地”(5G基础网络,研发创新基地、生产制造基地、应用示范基地、信息安全基地)等,把我省建设成为在全国具有重要影响的5G产业发展先行区、创新应用示范区和集聚发展热点地区。
(三)发展目标。经过3—5年努力,5G产业“一网四基地”格局基本形成。基本完成5G规模组网部署并实现商用,中心城市和重要功能区实现5G全覆盖;建成一批5G新型研发机构并突破一批关键技术;落地一批国内外行业骨干企业;形成一批具有自主知识产权的5G安全产品和解决方案;在自动驾驶、超高清视频、VR/AR(虚拟现实/增强现实)、物联网、健康医疗等领域示范应用走在全国前列;5G产业规模超过1000亿元。
二、重点任务
(一)加快5G基础网络建设。
1.加快建设中国移动、中国联通郑州5G试点城市,推进许昌“5G泛在小镇”建设,围绕智慧医疗、自动驾驶、智能制造、智慧仓储物流等领域示范应用,加快5G基站建设,率先开展5G规模组网建设。
2.加快5G基站建设规划编制。编制我省5G基站建设发展规划,将5G基站规划纳入城市通信基础设施专项规划和发展控制性详细规划。将5G基站站址、机房及管线、电力等配套设施纳入市政基础设施规划。
3.加快5G设施建设。按照5G基站规划,落实电信基础设施共建共享要求,充分发挥中国铁塔河南分公司作用,统筹基础电信运营商5G设施建设需求,共建铁塔、机房等基站配套设施以及公共交通、重点场所建筑楼宇室内分布系统。基础电信运营商按照规划加快公共交通、重点场所建筑楼宇以外的室内分布系统建设。
4.落实5G建设配套需求。推动各地将政府公共建筑物、弱电井管道、杆塔、绿地等资源向移动通信基站建设开放,在规划落地、基站设置、传输和管道工程建设、电力引接等方面予以支持,依法打击破坏5G基站等信息基础设施的违法犯罪活动。
(二)建设5G研发创新基地。
1.支持企业与高校、科研院所合作,开展5G无线网络虚拟化、新型组网等关键技术研究,推进5G高速大容量光传输设备、光交换设备、高端路由等关键设备研发和产业化。
2.吸引国内龙头企业和知名科研机构在我省布局建设5G联合创新中心、产业研究院、开放实验室和通信实验外场等,积极参与5G产业相关标准制定、技术攻关、产品研发和网络试验,推动与经济社会融合发展。
3.推进省内骨干企业、科研院所围绕5G应用建设一批新型研发机构。
4.支持有条件的企业搭建5G核心器件技术开发平台、中试验证平台、产品分析测试平台。
(三)建设5G设备生产制造基地。
1.推进5G核心器件研发和产业化,积极发展砷化镓、氮化镓等化合物半导体,开展5G芯片、射频器件、功率放大器、滤波器、高端模数/数模转换器等产品研发和产业化。
2.大力引进5G设备生产骨干企业,培育一批5G器件设计、关键材料制备、特色产品制造与封装企业,推进重大产业化项目落地。
3.积极发展光纤光缆、光模块等5G网络相关设备。
4.大力发展5G智能手机、模组、可穿戴设备以及VR/AR硬件、系统、平台、开发工具、消费内容等终端应用产品。
(四)建设5G应用示范基地。
1.自动驾驶。支持自动驾驶技术与车联网技术协同研发,促进5G技术在新型车载计算平台上应用。支持郑州市组建基础电信运营商、骨干互联网企业、优势整车企业、智能驾驶技术研发机构等参与的智能网联汽车产业创新联盟,率先在郑州航空港区打造集技术研发、道路测试、示范运行、赛事举办等于一体的智能网联汽车试验示范基地。
2.超高清视频。积极引进视频产业链龙头企业,推动建设超高清视频产业联盟,积极申请开展国家智慧广电5G移动多媒体交互广播电视网试点,开展视频内容生产、5G传输测试、核心芯片和显示器件研发试验,促进4K/8K超高清视频在赛事直播、演出直播、游戏娱乐以及远程医疗、安防监控等领域应用。
3.VR/AR。推进基于5G的VR/AR在智能制造、工业和建筑设计、健康医疗、游戏娱乐、旅游体验、文化传播等领域应用。
4.物联网。推进工业互联网平台建设,积极发展面向行业与特定场景的5G应用软件,开展人、设备与产品实时联通、精确识别与智能控制示范应用,探索构建基于5G技术的工业互联网平台体系,形成5G智能制造领域示范应用新模式,培育智能制造新业态。推进5G技术在智慧城市、智能家居等领域示范应用。
5.健康医疗。推动中国移动河南有限公司与郑大一附院加快建设国内首批5G医疗应用示范项目,复制、推广成熟技术,加快在移动急救、远程会诊、远程影像、远程手术、远程护理等健康医疗领域示范应用。
(五)建设5G信息安全基地。
1.围绕5G信息安全,在安全芯片、安全模组、安全服务、安防监控等领域引进一批龙头企业,落地一批重大项目。支持省内信息安全优势企业做强做大。
2.鼓励有条件的中心城市建设信息安全产业园,积极引进国内外信息安全企业,发展5G场景下的信息安全相关产品和解决方案,推进虚拟化安全、数据安全隔离与加密、安全中间件、数据备份与恢复等信息安全关键技术研发及产业化。
3.积极推进5G安全保密终端研发和产业化,大力发展安全可靠家庭信息终端、北斗终端、安全路由交换等产品。
三、产业生态构建
(一)支持示范工程项目建设。
1.支持中国移动、中国联通、中国电信、中国广电、中国铁塔在我省落地实施一批5G重大示范工程项目。
2.积极引进一批5G产业龙头企业,重点在智能制造、自动驾驶、超高清视频、VR/AR、健康医疗等领域实施一批重大项目,对符合条件的基础设施、生产制造、应用示范、信息安全等重大项目及平台给予优先支持。
3.统筹使用重大科技专项、先进制造业发展专项等各类专项资金,支持5G规模组网及应用试点示范工程建设。支持各地设立5G产业发展专项资金,对重点项目给予支持。
(二)组建5G产业联盟。
1.推动产学研协作,支持骨干企业、科研院所等联合组建5G产业联盟,在标准制定、技术研发、测试验证及试点应用等方面开展合作。
2.设立河南5G产业战略咨询专家委员会,对产业发展战略和重大决策进行咨询评估。
3.积极举办5G应用创新大赛、技术和产业论坛、行业展会等专业交流活动,提高产业活跃度和品牌影响力。
(三)加快5G产业人才队伍建设。
1.将5G人才列入全省高层次和急需紧缺人才引进目录,畅通与国内外顶尖人才对接渠道,加快引进一批领军人才及团队,并为其配置具有国际竞争力的事业发展平台。
2.支持省内高校、科研机构与企业联合培养5G人才,建设人才实训基地,提高应用型人才培养精准度。
3.鼓励采用兼职、短期聘用、定期服务等方式,吸引国内外信息技术人才来我省创新创业。鼓励各地积极制定5G人才在子女教育、住房等方面的保障措施。
(四)强化金融创新支持。
1.推动设立5G产业发展基金,鼓励创业投资基金、私募基金等社会资本支持产业发展。
2.对符合条件的5G相关产品,给予装备首台套、软件首版次、新材料首批次相关政策支持。
3.支持5G企业通过兼并、收购、参股等多种形式开展国际化投资并购。鼓励各地对5G企业上市等给予重点支持。
四、组织实施
建立省转型发展攻坚领导小组办公室统筹、省有关部门和有关省辖市政府分工负责的工作推进机制,定期召开工作推进会议,及时协调解决产业发展中的重大问题。各地、各部门要按照近期重点任务分工抓好落实,结合实际,细化完善政策措施,主动开展对接招商,争取尽快落地一批重点项目。

河南省新一代人工智能产业发展行动方案
为抢抓新一代人工智能发展重大战略机遇,培育新的经济增长点,促进经济高质量发展,特制定本方案。
一、总体要求
(一)重要意义。新一代人工智能作为引领新一轮科技革命和产业变革的战略性技术和核心驱动力,将重构生产、分配、交换、消费等经济活动各环节,深刻改变人类生产、生活方式和思维方式,正成为国际竞争新焦点和经济发展新引擎。世界主要发达国家把人工智能作为提升国家竞争力、维护国家安全的战略利器,北京、上海、广东等发达省(市)竞相加快人工智能战略布局。随着新一代人工智能技术创新和软硬件升级整体推进,相关产业将呈现链式跃升发展趋势,预计2020年全球人工智能产业规模将超过1100亿美元,年均增速超过40%。当前,人工智能技术壁垒和产业格局尚未形成,世界各大经济体处于同一起跑线,我省作为全国重要的人口和经济大省,加快发展新一代人工智能产业,是赢得发展主动权的战略选择,是推进供给侧结构性改革、培育经济增长新动能的迫切需要,是推动科技跨越发展、产业整体跃升的重要途径,对推动经济发展质量变革、效率变革、动力变革,实现高质量发展具有重要意义。
(二)发展思路。以习近平新时代中国特色社会主义思想为指导,坚持高质量发展根本方向,充分发挥我省海量数据资源和巨大应用市场优势,聚焦新一代人工智能发展方向,以市场应用为牵引,以创新驱动为导向,以开放合作为途径,着力培育壮大一批领军企业,集聚一批高端人才团队,建设一批创新示范平台,打造一批标志性产品和应用领域,构建良好产业生态和政策支持体系,加快形成与国家人工智能发展相适应的局部优势,努力成为中西部新一代人工智能发展高地。
(三)发展目标。力争经过3—5年努力,我省人工智能产业发展取得重要进展。国内外骨干企业在我省展开产业和应用普遍布局,人工智能核心产业发展生态系统基本形成,新一代智能制造、智能物流、智慧公共服务等重点领域进入全国先进行列;引进培育3—5家国内有影响力的人工智能领军企业,建设3—5个人工智能应用示范区,人工智能核心产业及相关产业规模超过500亿元,在国家人工智能产业格局中占有重要地位。
二、重点任务
(一)开展产业布局。
1.支持有条件的中心城市依托大数据产业园区、产业集聚区等,布局建设一批人工智能产业园区。
2.大力引进国内外优势企业和高端研发机构,在人工智能领域加快建设一批重大新型研发机构,力争落地一批引领型、标志性企业和项目。
3.培育一批人工智能创新型中小微企业,打造成长质量高、创新能力强、拥有自主品牌、具有示范带动作用的创新型中小微企业群体,发展成为各细分领域领军企业。
(二)推动研发创新。
1.发挥我省数据资源优势,推动重点领域数据资源共享开放,构建行业大数据训练库和标准测试数据集,支持建设提供知识图谱、算法训练、产品优化、安全可控等共性服务的开放性云平台。
2.支持省内高校、科研机构、骨干企业参与国家重大科技攻关项目,支持开展类脑智能、人机混合增强智能等前沿技术研究和感知识别、知识计算、认知推理、运动执行等关键共性技术攻关,开展智慧医疗等跨学科应用技术研究。
3.在智能制造和工业互联网、无人驾驶、智慧医疗、机器人等领域,建设一批应用牵引、市场化运作的功能型平台。
4.支持开展人工智能体系安全问题研究,推动安全可靠、透明可信的人工智能体系构建和应用,形成人工智能安全评估和管控能力。
(三)推动重点领域应用。
1.加快发展新一代智能制造。推动人工智能技术在关键制造装备领域融合应用,实现制造装备自感知、自学习、自适应、自控制。推动智能机器人、智能传感与控制、智能检测等应用,建设一批智能生产线、智能车间、智能工厂。
2.加快发展智能交通物流。鼓励企业面向“一带一路”发展国际物流,发展云仓、智能分拣和智慧物流配送,建设一批智能仓库、智慧物流园区。推动人工智能技术在城市交通规划、路网客流监控疏导、驾驶行为监测等领域应用,发展智能化停车场,提升交通智能化组织和管理能力。
3.加快新型智慧城市建设。推动智能感知、图像识别、生物特征识别等人工智能技术在公共安全监控、自然灾害预测、环境监测、基础设施管理等领域应用,构建“城市大脑”综合信息平台,提高城市管理智慧化水平。
4.推进公共服务智慧化。推进智慧政府、智慧教育、智慧医疗、智慧养老建设,为企业和群众提供优质、高效、便捷的公共服务。
5.提升信息安全管理能力。推动人工智能技术在信息安全领域发展和应用,提高信息系统安全态势感知和安全防护能力,形成更加可靠、高效的信息安全解决方案。
(四)打造核心产品。
1.加快发展智能网联汽车。加强智能驾驶系统研发及产业化,支持省内整车企业突破智能感知、车载超算平台、智能决策与控制等核心技术,加快形成高等级自动驾驶客车、乘用车系列化产品。
2.加快发展智能机器人。推动人工智能技术与机器人技术深度融合,以机器视觉、人机交互、自主决策等为突破方向,实现智能机器人规模化生产。
3.加快发展智能硬件。加快智能硬件技术集成创新和商业模式创新,丰富移动智能、智能家居、智能监控、智能安全等领域产品供给,积极发展VR、AR、可穿戴、智能医疗等领域智能硬件产品。
4.加快发展智能信息安全技术和产品。研究人工智能系统中隐私保护、数据加密、信息隐藏等关键技术,发展一批人工智能系统信息安全产品。
三、产业生态构建
(一)引进实施一批重大项目。
1.瞄准人工智能核心产业需求,大力引进国内外骨干企业在我省建立研发机构、生产基地、应用基地等,列入省重点项目管理。
2.支持我省企业瞄准市场需求,开发人工智能产品,实施人工智能新产品培育计划。
3.推动人工智能在绿色化改造、智能化改造和企业技术改造中应用,组织实施一批新一代智能制造、智慧物流、智慧公共服务试点项目。
(二)强化高端人才支撑。
1.将人工智能人才列入全省高层次和急需紧缺人才引进目录,畅通与国内外顶尖人才对接渠道,加快引进一批领军人才及团队。
2.积极利用重大研发专项、重大创新平台,集聚培养人工智能人才。
3.支持省内高校、科研机构与企业联合培养人工智能人才,合作开设人工智能相关专业课程,建立人才实训基地,提高应用型人才培养精准度。
4.设立人工智能战略咨询专家委员会,组织开展人工智能战略问题研究和重大决策咨询。
(三)提升产业创新能力。
1.围绕前沿技术研究、关键共性技术攻关和重点领域应用,引进高端人才团队,布局建设一批技术创新平台和企业化模式运作的新型研发机构。支持骨干企业建设新一代人工智能制造业创新中心。
2.将亟需突破的关键核心技术纳入省重大科技专项支持范围。
3.积极发展人工智能技术离岸孵化,对在我省实现转化的,视同省内创新成果给予支持。
(四)加快数据资源共享开放。
1.率先推进政务数据资源有序开放,聚焦教育、交通、环境、医疗、商业等重点领域,完善政务数据资源共享开放政策制度。
2.鼓励大型企业、行业协会、科研机构、社会组织将生产运营、产品研发、市场销售、行业运行等非涉密数据向社会开放。
3.培育数据交易市场,鼓励建设市场化运营的第三方大数据流通交易平台,制定数据交易流程、交易标准和安全规则,开展面向应用的数据交易试点,为数据供需双方提供对接和交易服务,推动数字资源有序流通。
(五)强化金融创新支持。
1.落实智能制造和工业互联网发展若干政策,加大对智能制造和重大示范应用项目支持力度。鼓励各地出台政策支持人工智能产业化项目。
2.推动设立人工智能产业发展基金,鼓励创业投资基金、私募基金等社会资本支持人工智能产业发展。
3.对符合条件的人工智能企业相关产品,给予装备首台套、新材料首批次、高端软件首版次相关政策支持。
四、组织实施
建立省转型发展攻坚领导小组办公室统筹、省有关部门和各省辖市政府分工负责的工作推进机制,定期召开工作推进会议,及时协调解决产业发展中重大问题。各地、各部门要按照近期重点任务分工抓好落实,结合实际,细化完善政策措施,主动开展对接招商,争取尽快落地一批重点项目。
